メインコンテンツへ
フッターへ
Google Translate
我孫子市立高野山小学校
配色
通常
白地
黒地
文字
標準
中
大
トップページ
小中一貫教育グランドデザイン
我孫子中区 小中一貫カリキュラム
校長室から
R7年度 校長室より 2学期
R7年度 校長室より 3学期
学校概要
学校紹介とアクセス
学校経営の方針
R6年度 全国学力・学習状況調査の結果
R7年度 全国学力・学習状況調査の結果
高野山学習メソッド
学校だより
学校アルバム
R7年度 学校アルバム 1学期
R7年度 学校アルバム 2学期
R7年度 学校アルバム 3学期
学校評価
R6年度学校評価
R5年度学校評価
いじめ防止基本方針
高小よい子のきまり
高野山小学校の歴史
荒天地震対応
給食室から
お知らせ
理科自由研究の進め方
R7年度理科自由研究
R6年度 理科自由研究
学校運営協議会
講師募集について
教育振興基金
新着記事
サイトマップ
配色
通常
白地
黒地
文字
標準
中
大
Google Translate
トップページ
小中一貫教育グランドデザイン
我孫子中区 小中一貫カリキュラム
校長室から
R7年度 校長室より 2学期
R7年度 校長室より 3学期
学校概要
学校紹介とアクセス
学校経営の方針
R6年度 全国学力・学習状況調査の結果
R7年度 全国学力・学習状況調査の結果
高野山学習メソッド
学校だより
学校アルバム
R7年度 学校アルバム 1学期
R7年度 学校アルバム 2学期
R7年度 学校アルバム 3学期
学校評価
R6年度学校評価
R5年度学校評価
いじめ防止基本方針
高小よい子のきまり
高野山小学校の歴史
荒天地震対応
給食室から
お知らせ
理科自由研究の進め方
R7年度理科自由研究
R6年度 理科自由研究
学校運営協議会
講師募集について
教育振興基金
新着記事
いじめ防止基本方針
トップページ
>
いじめ防止基本方針
トップページ
小中一貫教育グランドデザイン
校長室から
学校概要
学校だより
学校アルバム
学校評価
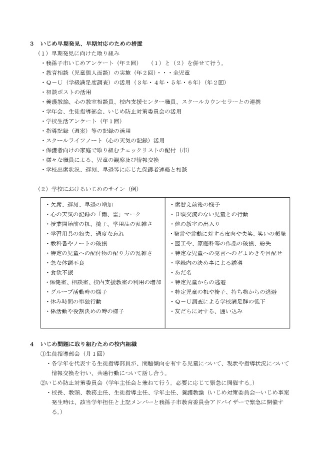
いじめ防止基本方針
高小よい子のきまり
高野山小学校の歴史
荒天地震対応
給食室から
お知らせ
新着記事