メインコンテンツへ フッターへ

我孫子市立我孫子第四小学校

配色

  • 通常
  • 白地
  • 黒地

文字

  • 標準
  • 中
  • 大

  • トップページ
  • 本校の教育
    • 校長より
    • 学校紹介
    • 学校経営方針
    • 小中一貫グランドデザイン
    • 学校評価
    • 学校運営協議会
  • 学校から
    • 荒天時・地震発生時の学校の対応について
    • いじめ防止について
    • 学力向上について
    • 講師登録会
  • 給食について
    • 今日の給食
  • お知らせ
    • 教育振興基金
    • 転出入の手続き
  • PTA
    • PTAから
  • 記事
  • 配布文書
  • サイトマップ

配色

  • 通常
  • 白地
  • 黒地

文字

  • 標準
  • 中
  • 大
  • トップページ
  • 本校の教育
    • 校長より
    • 学校紹介
    • 学校経営方針
    • 小中一貫グランドデザイン
    • 学校評価
    • 学校運営協議会
  • 学校から
    • 荒天時・地震発生時の学校の対応について
    • いじめ防止について
    • 学力向上について
    • 講師登録会
  • 給食について
    • 今日の給食
  • お知らせ
    • 教育振興基金
    • 転出入の手続き
  • PTA
    • PTAから
  • 記事
  • 配布文書

学力向上について

  • トップページ  > 
  • 学校から  > 
  • 学力向上について

学力向上

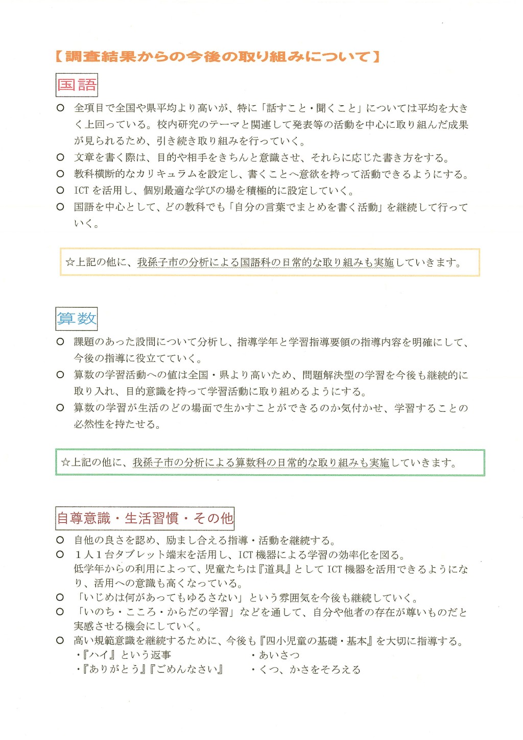
R7年度の全国学力・学習状況調査の結果を公開いたします。

R7_全国学力・学習状況調査の結果①(我四小).jpg

R7_全国学力・学習状況調査の結果②(我四小).jpg


家庭学習

現在、準備中です。今しばらくお待ちください。

  • トップページ
  • 本校の教育
    • 校長より
    • 学校紹介
    • 学校経営方針
    • 小中一貫グランドデザイン
    • 学校評価
    • 学校運営協議会
  • 学校から
    • 荒天時・地震発生時の学校の対応について
    • いじめ防止について
    • 学力向上について
    • 講師登録会
  • 給食について
    • 今日の給食
  • お知らせ
    • 教育振興基金
    • 転出入の手続き
  • 閲覧制限 PTA
    • 閲覧制限 PTAから
  • 記事
  • 配布文書

我孫子市立我孫子第四小学校

千葉県我孫子市白山3-2-1

TEL. 04-7182-6151

  • サイトマップ

アクセス統計

  • 総数:
  • 今年度:
  • 今月:
  • 本日:
©我孫子市立我孫子第四小学校